Can I switch on a power MOSFET with an AC switch Circuit Diagram SWITCHING THE MOSFET IN ISOLATION Using Capacitance To get a fundamental understanding of the switching behavior of a MOSFET, it is best first to consider the device in isolation and without any external influences. Under these conditions, an equivalent circuit of the MOSFET gate is illustrated in Fig. 1, where the gate consists of an internal

When using the MOSFET as a switch we can drive the MOSFET to turn "ON" faster or slower, or pass high or low currents. This ability to turn the power MOSFET "ON" and "OFF" allows the device to be used as a very efficient switch with switching speeds much faster than standard bipolar junction transistors.

PDF Using the MOSFET as a Switch Circuit Diagram
Power MOSFETs were first introduced in the 1970s, and became the most widely used power transistors in the world. They offer many advantages over older technologies such as bipolar power transistors in both linear and switching applications. These advantages include greatly improved switching, easy paralleling capability, the But when using power MOSFET's to switch either inductive or capacitive loads some form of protection is required to prevent the MOSFET device from becoming damaged. Driving an inductive load has the opposite effect from driving ROHM Switching regulator Efficient, with pulse skip control system. Offered in various outputs.

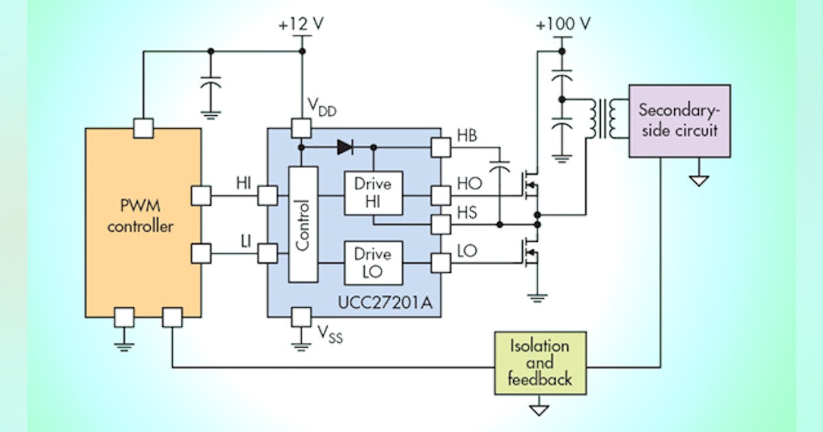
Now when we utilize our MOSFET as a switch, we enjoy incredible versatility. We have the option to switch it on rapidly or opt for a slower approach. Additionally, we have the ability to regulate if it allows high currents or low currents. The capability to efficiently turn on and off the power MOSFET makes it an excellent switch. But the gate voltage has to be driven relative to the source. So if you use an N-MOSFET switch to switch 24V, you need like 36V to drive the gates of the FETs. Like the P-FET needs a drive 12 Volts below the 24V. But that is easy to make. Normally you would use P-FET switches to switch the plus and you would use N-FET switches to switch the minus. MOSFETs) at very high switching frequencies in the multiple-megahertz region. There is no known method for calculating a "best" Q G and R DS(on) in a given situation, although figure-of-merit (FOM) numbers are typically mentioned in data sheets as (FOM = R DS(on) ร Q G). For the switch MOSFET shown in Figure 6, a lower gate charge (Q

How to use a MOSFET as a switch? Circuit Diagram
Finally, it's worth mentioning that I probably won't be using these solutions for low voltage high side switching, as even a leakage power of 16.5mW of the VOM1271 per mosfet is much more than the rest of my system's standby power at 500uW, so I will be looking for a more efficient gate driver for low voltage purposes. MOSFET fast switching: motivation, implementation, and precautions Introduction 1 Introduction Efficiency and power density are key trends in modern switched-mode power supplies (SMPS) in several applications. Energy conversion efficiency impacts the electricity bill in two ways: firstly, losses are turned into (Bild: JJ Gouin - stock.adobe.com) MOSFET is one of the best transistors to perform switching functions in a circuit. The voltage-controlled transistor is thermally stable and provides fast switching. MOSFET behaves like a switch in cut-off and saturation regions of operation. Here is an article to understand the operation of MOSFET as a switch and its advantages.
